Streit Smart Mediation

Why Pensacola Families Choose Mediation Over Probate Litigation for Estate Disputes

When Pensacola families face estate disputes, they quickly realize that court battles usually create more pain than they solve. 

Mediation gives Pensacola families a faster, less expensive, and more private way to solve estate conflicts while preserving relationships that litigation can tear apart.

The probate process can become complicated when family members disagree over wills, asset distribution, or who should manage the estate.

Florida probate mediation can resolve disputes in a single day or over a few short sessions, saving families thousands in legal fees and court costs. Unlike courtroom fights, mediation lets families keep control over their outcomes.

This approach helps people work through emotional issues and find practical solutions that everyone can accept.

Estate disputes drain money and emotional energy during already tough times. Mediation helps people resolve their differences without spending all of the time, money, and grief involved in litigation.

Key Takeaways

  • Mediation resolves estate disputes faster and costs a lot less than traditional probate litigation.
  • Families keep control over outcomes and preserve relationships through private mediation sessions.
  • Most estate conflicts settle through mediation, avoiding the emotional damage of court battles.

What Is Probate Mediation In Florida?

What Is Probate Mediation In Florida?

Probate mediation is an alternative dispute resolution method that helps families settle estate conflicts outside of court with a neutral third party. Florida has its own rules for this process, and it works well for most inheritance disputes.

Florida Mediation Rules For Probate Cases

Florida courts encourage mediation before moving to litigation in probate disputes. The state requires parties to try mediation in good faith if the court orders it.

Key Requirements:

  • All parties must agree to participate or be court-ordered
  • Sessions stay confidential and private
  • Mediators must be certified under Florida’s dispute resolution rules
  • Agreements reached become legally binding contracts

The process usually happens in a neutral location. Florida’s 2025 probate reforms emphasize mediation as a cost-effective alternative to drawn-out court battles.

Families can request mediation on their own, or the court can order it when disputes arise during estate administration.

Timeline Benefits:

  • Single-day resolution is possible
  • Multiple short sessions if needed
  • Much faster than traditional litigation

Role Of The Mediator

The mediator serves as a neutral guide, helping family members communicate clearly. They don’t make decisions or take sides.

Primary Responsibilities:

  • Facilitate discussions between parties
  • Help spot common interests
  • Suggest possible solutions
  • Keep conversations focused and productive

A Pensacola mediator can help disputing parties reach mutually agreeable solutions while preserving family relationships. Most mediators are experienced lawyers or retired judges who know probate law.

The mediator can’t force anyone to agree. Family members make all the decisions themselves.

They make sure each person gets a chance to speak. The mediator also helps clear up misunderstandings that often fuel estate conflicts.

Types Of Estate Conflicts Suited For Mediation

Mediation is a good fit for many common probate disputes that families face. It lets personal representatives and beneficiaries find solutions together.

Common Disputes Include:

  • Disagreements over asset distribution
  • Challenges to the executor’s decisions
  • Conflicts about property valuations
  • Disputes over personal property items
  • Questions about estate administration methods

Estate mediation can resolve beneficiary conflicts and executor disputes more quickly than the court. Families often choose this when relationships matter more than being “right.”

Some cases just don’t work for mediation—like fraud allegations or if someone refuses to participate honestly.

Best Candidates:

  • Family members are open to compromise
  • Disputes over interpretations, not facts
  • Cases where ongoing relationships matter
  • Situations where privacy is valued

Why Pensacola Families Turn To Mediation First

Families dealing with estate disputes often pick mediation before heading to court because it addresses emotional needs and protects both finances and privacy. 

The process helps keep family relationships intact—something litigation usually damages beyond repair.

Emotional And Financial Impact Of Courtroom Battles

Estate litigation leaves scars between family members who once shared holidays and memories. Family dispute mediation helps preserve relationships by encouraging open communication in a neutral space.

Court battles can drain the estate with thousands in legal fees. Attorney costs, court filings, and expert witness expenses pile up quickly over months or even years.

Mediation offers a less expensive alternative that leaves more inheritance for beneficiaries. Families usually spend 70% less on mediation compared to full-blown trials.

The emotional toll hits everyone. Kids watch parents fight over grandparents’ belongings, and siblings sometimes stop speaking for good.

Local Family Dynamics

Pensacola families value their close-knit relationships and deep community ties. Many have lived in the area for decades, so public court disputes can really damage reputations.

Local mediators understand these family dynamics and help relatives find solutions that honor their loved one’s wishes and keep peace in the family. 

Around here, preserving relationships usually matters more than winning legal fights.

In a small town, everyone seems to know everyone else’s business. Court fights often become gossip that lingers long after the legal mess ends.

Benefits of local mediation:

  • Mediators understand Gulf Coast family values
  • Flexible scheduling around work and family commitments
  • A familiar environment reduces stress
  • Community reputation stays protected

Confidentiality Vs Public Court Records

Court proceedings create permanent public records that anyone can look up online or at the courthouse. These documents spill personal family info, financial details, and private disputes.

Mediation sessions stay completely confidential, protecting family privacy during tough times. Only the people involved know what gets said in those rooms.

Public records can damage business relationships, job opportunities, and social standing. Future employers or business partners might dig up embarrassing family conflicts with a quick search.

What stays private in mediation:

  • Financial information about the estate
  • Personal family conflicts and disagreements
  • Settlement terms and final agreements
  • Individual family member concerns

Confidentiality gives family members the space to speak honestly without worrying about public judgment or future fallout.

Cost Comparison: Mediation Vs Probate Litigation In Florida

The financial gap between mediation and probate litigation can be huge for Florida families. Mediation offers a faster, simpler, and less expensive option than litigation while giving families more control.

Typical Mediation Fees Vs Court Litigation Expenses

Mediation usually costs between $200 and $500 per hour for the mediator. Most estate mediations wrap up in 1-3 sessions, totaling $1,000-$3,000 in mediator fees.

Probate litigation, though, is a different beast. Court filing fees alone can range from $400 to $1,000, depending on case complexity. Document prep, depositions, and hearings add thousands more.

The time difference is the real kicker. Mediation often wraps up in weeks or a couple of months. Litigation can drag on for years, especially with appeals.

Mediation Cost Breakdown:

  • Mediator fees: $1,000-$3,000
  • Attorney preparation: 10-20 hours
  • Total timeline: 1-3 months

Litigation Cost Breakdown:

  • Court fees: $400-$1,000+
  • Discovery costs: $5,000-$15,000
  • Trial preparation: $10,000-$50,000+
  • Timeline: 12-36 months

Impact Of Attorney Fees, Expert Witnesses, And Prolonged Trials

Attorney fees represent the biggest cost in Florida probate proceedings. A probate attorney handling litigation might charge $300-$600 per hour.

Even simple litigation cases can rack up 50-100 attorney hours. Complex disputes—like business valuations or contested wills—sometimes need 200-500+ hours of legal work.

Expert witnesses add another pricey layer. Appraisers, accountants, and handwriting experts charge $200-$400 per hour. Their testimony and reports can cost $5,000 to $20,000 per expert.

Common Expert Witness Costs:

  • Property appraisers: $2,000-$5,000
  • Business valuators: $5,000-$15,000
  • Forensic accountants: $10,000-$25,000
  • Handwriting analysts: $3,000-$8,000

Long trials multiply these expenses. A probate lawyer has to prepare loads of documentation, conduct depositions, and present evidence over multiple court dates.

Savings Matter In Estates Where Preserving Value Is Critical

Estate preservation really matters when legal fees start eating away at what’s left for heirs. Take a $200,000 estate—if $50,000 goes to lawyers, beneficiaries end up with a lot less than they expected.

Mediation lets families call the shots rather than leaving it to a judge. That freedom often leads people to creative, practical solutions that keep more value in the estate.

Example Cost Comparison – $300,000 Estate:

Dispute ResolutionTotal CostsRemaining Estate Value
Mediation$8,000-$15,000$285,000-$292,000
Litigation$40,000-$100,000+$200,000-$260,000

Emotional costs aren’t just a footnote, either. Probate disputes push families to process a lot of feelings, and mediation gives them a chance to do that without court drama.

The savings aren’t just financial. Families often keep relationships intact and avoid the public exposure that comes with court battles. 

For many in Pensacola dealing with estate disputes, that’s reason enough to give mediation a real look.

How The Mediation Process Works In Probate Cases

How The Mediation Process Works In Probate Cases

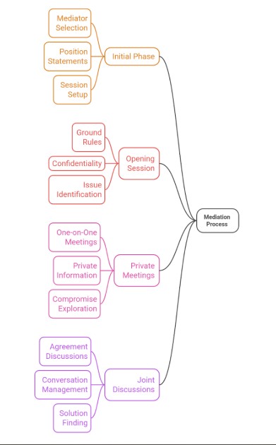
Mediation follows a clear process, giving families a way to settle estate disputes without going to court. 

Lawyers still serve as advocates, but mediators steer the conversation toward practical, mutually beneficial solutions.

Step-By-Step Overview

Everything starts once families agree to try resolving their estate issues outside of court. 

Probate mediation opens lines of communication among heirs, beneficiaries, and executors and helps everyone address the emotional aspects of the process.

Initial Phase:

  • Everyone picks a mediator who knows probate
  • Each side writes a short statement about its position
  • The mediator sets up a session somewhere convenient

Opening Session:

  • The mediator lays out the ground rules and stresses confidentiality
  • Each person shares their concerns without interruptions
  • The mediator pinpoints the main issues that need solving

Private Meetings, as needed:

  • The mediator meets one-on-one with the parties
  • People can share private information with the mediator to help the mediator understand their perspective in a more meaningful way.
  • The mediator looks for possible negotiation pathways and fair solutions

Joint Discussions:

  • Everyone comes back together to talk through potential agreements
  • The mediator keeps conversations on track
  • Parties try to find solutions that work for all

Mediators can move things along when everyone participates in good faith.

Role Of Lawyers In Mediation

Attorneys don’t disappear—they act in a support role as advisors and advocates during mediation. They prep their clients for what’s coming and offer legal advice as talks unfold.

Before Mediation:

  • Lawyers review estate paperwork and spot legal issues
  • They walk clients through what to expect
  • Attorneys gather the financial records and evidence needed

During Sessions:

  • Lawyers join their clients to offer support and advice
  • They explain what different agreements might mean legally
  • Attorneys advise their clients on their legal rights stay protected

Legal Guidance:

  • Lawyers explain how Florida probate law fits each situation
  • They help clients figure out if a deal is fair
  • Attorneys advise when to accept or walk away from an offer

Lawyers take on a different role than in a courtroom fight. Instead of fueling conflict, they help their clients find reasonable solutions. That shift leads to better results for everyone.

Settlement Agreements And Enforceability

Once families reach a deal in mediation, they put it in writing. Everyone signs, and it becomes a binding contract.

Agreement Components:

  • Details on how assets get divided
  • Deadlines for each required step
  • Clear language about what each person must do

Legal Requirements:

  • Everyone signs willingly
  • No terms can be illegal
  • Everything’s spelled out clearly

Enforcement Options: If someone doesn’t hold up their end, the others can ask a court to step in and enforce the deal. Mediation gives families more say over outcomes than traditional court battles do.

The probate court can add the agreement to its final order, giving it the same legal weight as a court judgment. That way, families sidestep the uncertainty of leaving everything to a judge.

Benefits Of Choosing Mediation Over Litigation In Pensacola

Benefits Of Choosing Mediation Over Litigation In Pensacola

In Pensacola, families dealing with estate disputes often find that mediation just makes more sense than going to court. 

It helps keep relationships intact and lets people actually influence what happens to their inheritance.

Family Harmony And Preserving Legacies

Estate disputes can really fracture families—mediation steps in to protect those relationships during tough times.

Unlike court, mediation keeps things private and, honestly, a lot more respectful. People can air their concerns without the harshness and posturing you see in litigation.

The mediation process gives families space to negotiate and find solutions that actually work for them. 

This collaborative vibe goes a long way toward maintaining trust among siblings, kids, and other heirs.

Key relationship benefits include:

  • Real conversations—family members speak for themselves
  • Focus on what matters to the family, not just the money
  • Less emotional blowback
  • Chance to keep family ties going

Lots of families worry that court fights will leave scars that never heal. Mediation offers a softer, more respectful way forward that honors both the loved one’s wishes and those complicated family bonds by giving each party an equal voice.

Less Adversarial And More Collaborative

Court battles usually turn into all-out wars, with everyone picking sides. Mediation does the opposite—it’s about working together, not tearing each other down.

A neutral mediator keeps the conversation moving and helps people reach agreements they can actually live with. The focus shifts from “who’s right?” to “how do we fix this?”

Family members share information openly instead of playing hide-and-seek with evidence. That honesty makes it easier to reach real solutions.

Collaborative advantages:

  • Shared decision-making – Everyone helps shape the outcome
  • Less hostility – No aggressive lawyer tactics
  • Creative solutions – Families can agree to things courts can’t order
  • Mutual respect – Each person’s voice gets heard

This way, families have a shot at moving forward together, instead of being stuck in the fallout of a nasty court fight.

Control Over Outcomes Vs Judge-Imposed Rulings

When you go to court, a judge makes the big decisions about inheritances. Mediation keeps that power in the family’s hands.

Families can customize solutions to fit their specific needs. Judges have to stick to the law, but mediation lets people get creative and practical.

The mediation process returns control to the family rather than leaving it with a stranger.

Control benefits include:

  • Custom payment plans for inheritances
  • Creative ways to split up property
  • Room to consider what each family member really needs
  • Flexible timing for handing over assets

Many Pensacola families say they’d rather honor their loved one’s memory by working things out together. That control often yields results everyone can accept, even if they’re not perfect.

When Litigation Still Becomes Necessary

Mediation’s great, but sometimes court is the only way forward. Some estate disputes just get too tangled—think challenges to a will, fraud, or protecting vulnerable family members.

Scenarios Where Court Action Is Unavoidable

Some problems just won’t budge with mediation. If someone questions the validity of a will or whether the deceased was of sound mind, only a court can dig into the evidence and make the call.

Fraud accusations need a formal investigation, which mediators cannot order. If there’s talk of forged signatures or undue influence, judges have the authority to order discovery and bring in witnesses.

Missing or destroyed wills are another headache. When no one can find the original or there are conflicting versions, the probate court has to sort it out.

When executors or trustees are accused of mishandling assets or failing to follow the will, disputes over fiduciary duties often end up in court. Sometimes the only way to fix it is to involve a judge.

Complex business valuations or fights over family companies may be too much for mediation alone.  If families cannot agree, courts can bring in experts and enforce their findings through a formal court order.  

Judges’ Role In Protecting Vulnerable Beneficiaries

The probate court acts as a safety net for people who can’t protect themselves. Judges can step in when someone vulnerable is at risk.

Minor children can get extra protection during estate disputes. If parents can’t agree on inheritance or guardianship, judges can appoint someone neutral to look out for the kids.

Adults with disabilities may request through the Court a court-appointed guardian to help them better advocate for themselves during mediation. 

Elderly beneficiaries facing cognitive decline also may need the court’s oversight. Judges can investigate if someone’s being taken advantage of or pressured into a bad deal.

The court issues formal documentation and orders that protect vulnerable people in both the short and long term. Mediation is unique in nature by giving this type of special advocate a voice on behalf of the vulnerable.  

Mediation As A First Step Before Litigation

Even when court seems unavoidable, starting with mediation can help. It might not solve everything, but it often narrows down the issues that actually need a judge’s attention.

Partial settlements through mediation can shrink the fight. Families might agree on who gets what property, then leave the tough legal questions for the court.

Cost savings add up when mediation handles the straightforward stuff first. Even if you end up in litigation, you’ll likely spend less overall.

Relationship preservation is still possible, even if some issues head to court. Trying mediation first can keep family ties from fraying completely.

Information gathering during mediation helps lawyers build better court cases. Knowing what each side cares about lets them focus their arguments where it matters most.

Final Thoughts

When families in Pensacola face estate disputes, they often realize that mediation offers more flexibility and control than a traditional court fight. This approach lets them work together, not just against each other.

Estate planning feels more meaningful when people know there are peaceful ways to handle disagreements. Many Pensacola residents find some comfort in knowing mediation is an option for their loved ones.

The estate law world keeps changing, but mediation remains a solid option for families who want to keep relationships intact. More legal professionals see its benefits and are recommending it more these days.

Some emotional healing actually starts during mediation, not after a drawn-out court battle. Families often say they’re more satisfied with agreements they help shape themselves.

Estate disputes don’t have to tear families apart. Mediation can resolve emotional probate disputes efficiently while preserving family relationships.

Pensacola families who pick this route often come out stronger and, honestly, closer. The process teaches them communication skills they use long after the estate stuff is over.

Frequently Asked Questions 

Is probate mediation required in Florida estate disputes?

Probate mediation isn’t always mandatory, but Florida courts frequently order it before trial. Judges encourage mediation because it can resolve disputes more quickly and at a lower cost.

How much does probate mediation cost compared to litigation?

Mediation usually costs a few hundred to a few thousand dollars, depending on the mediator and case complexity. Probate litigation often runs tens of thousands in attorney fees and court costs.

What kinds of estate disputes can be resolved in mediation?

Mediation can resolve will contests, trust interpretation disputes, conflicts between beneficiaries, executor or trustee challenges, guardianship disagreements, and property division disputes.

Are probate mediation agreements legally binding?

Yes. If both sides sign a settlement agreement during mediation, it becomes enforceable under Florida law and can be entered into the court record.

How long does probate mediation take in Pensacola?

Most probate mediation sessions last half a day to a full day. Complex disputes may require multiple sessions, but mediation usually resolves cases far faster than a court trial.

Why do families in Pensacola prefer mediation over litigation?

Mediation is private, less adversarial, and allows families to craft creative solutions. It also helps preserve relationships and estate value, unlike litigation, which is public and costly.

When is probate litigation still necessary in Florida?

Litigation may still be required if mediation fails, or when disputes involve fraud, undue influence, contested capacity, or one party’s refusal to negotiate in good faith.

Originally published November 2025 Reviewed by Streit Smart Mediation

Reading Time 17 min

Contact Us